• 凯发k8国际

    SIAT新闻网

    Nature Communications | 基于聚焦超声调控细菌基因表达免疫治疗肿瘤的新方法

    来源:合成所发布时间:2022-08-03

      8月2日,中国科研实验室深圳先进技术研究院合成所严飞研究员团队与南华大学附属第一医院陈智毅教授团队合作的最新成果以“Spatiotemporal control of engineered bacteria to express interferon-γ by focused ultrasound for tumor immunotherapy”为题在线发表于国际知名期刊Nature communications。在该工作中,研究团队开发了一种基于聚焦超声调控细菌基因表达免疫治疗肿瘤的新方法,顺利获得设计超声响应性基因表达线路,并将其导入肿瘤靶向细菌,取得了具有超声响应性的工程化细菌,借助于超声优良的无创、可聚焦、高组织穿透性和声热转化的优势,可以在肿瘤部位实现工程化细菌的基因表达调控,研究团队利用该系统借助超声控制肿瘤内细菌表达干扰素γ(interferon-γ, IFN-γ),成功实现了皮下移植乳腺癌以及原位移植肝癌的免疫治疗应用,取得了良好的效果。该研究开展了一种可在体时空调控基因表达的新方法,可应用于细菌、免疫细胞、干细胞等活体细胞药物的在体基因表达调控,具有巨大的潜在应用价值。中科院凯发k8国际合成所严飞研究员与南华大学附属第一医院陈智毅教授为共同通讯作者。凯发k8国际客座学生陈宇浩和杜萌为共同第一作者。

    文章上线截图

      由于肿瘤细胞的快速生长,许多实体肿瘤的内部经常会形成缺血、低氧、免疫抑制的肿瘤微环境,这大大限制了各种药物分子和免疫效应细胞在肿瘤内的渗透,成为各种恶性实体肿瘤难以根治的重要原因。幸运地是,实体肿瘤内部的这种低氧微环境也为肿瘤的细菌治疗给予了有利条件,某些厌氧菌和兼性厌氧菌能够靶向迁移到肿瘤核心低氧区,肿瘤内缺血和组织液压形成的免疫抑制微环境也为细菌的生存给予保护,使得肿瘤内的细菌能在其中不断繁殖。不仅如此,顺利获得基因工程手段还可以对细菌进行改造,以增强其对肿瘤的靶向迁移能力,减少对机体的毒性,大大提高了肿瘤细菌治疗的安全性;更为重要的是,细菌还是优良的基因表达宿主,可将外源基因插入原核表达质粒导入细菌或整合进入细菌基因组,从而表达抗肿瘤因子以增强其抗肿瘤效果。为此,近年来基于细菌的靶向给药系统在肿瘤治疗方面的应用受到了科研工作者的广泛关注随着合成生物学技术的开展与引入,如启动子工程、智能基因线路等,有望大提高细菌治疗肿瘤的智能性和响应性。然而,传统基因表达控制方法难以实现对体内深部肿瘤无创、定点、可控地诱导肿瘤内细菌外源基因的表达,限制了工程化细菌在肿瘤治疗的应用。为此,严飞研究员团队和陈智毅教授团队基于聚焦超声具有无创、高的组织穿透性以及可在体内聚焦将声能转化为热能的优势,开展了一种能顺利获得超声精准温度调控实现工程化细菌基因表达的新方法,并将该策略应用于肿瘤免疫治疗。 

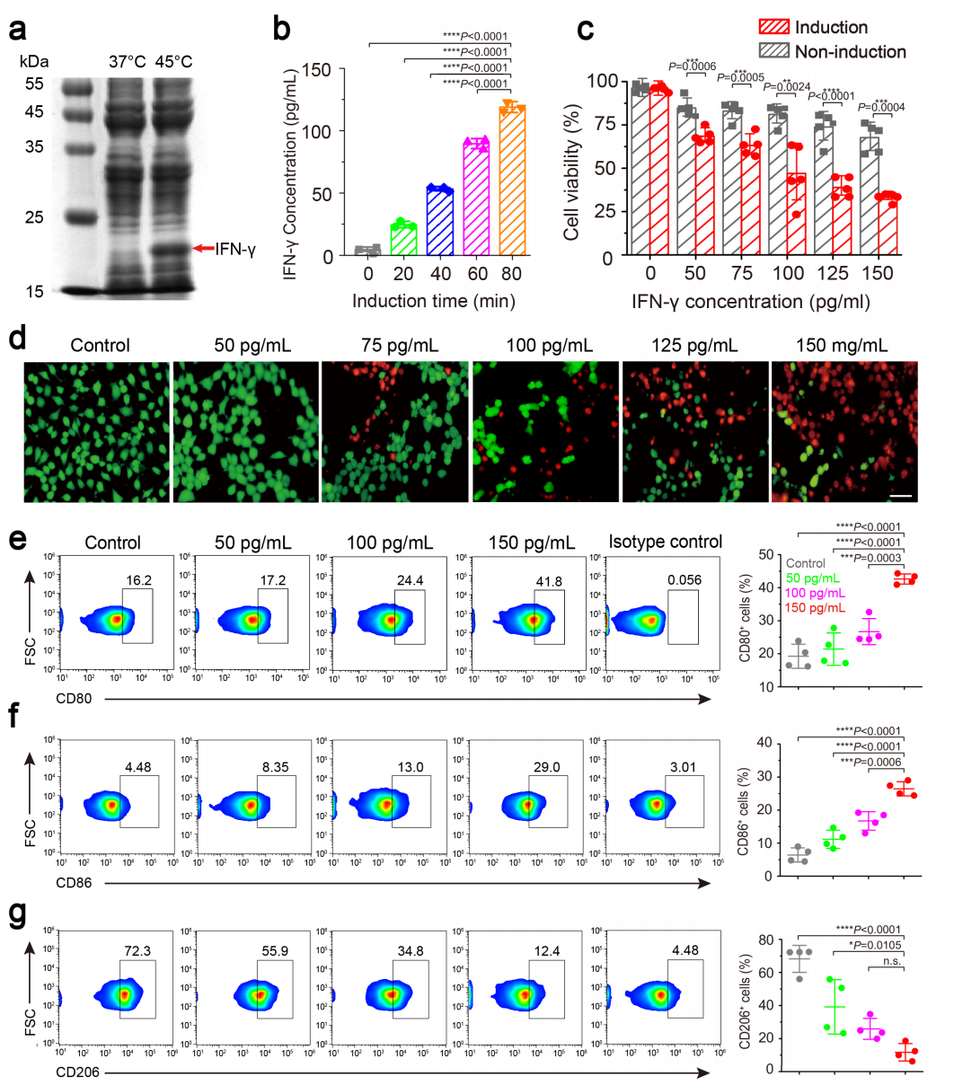
      研究团队第一时间利用pR-pL启动子构建了携带mCherry荧光报告基因的温控基因表达线路,将其导入肿瘤靶向细菌MG1655中,制备取得了一种超声响应性工程菌。测试结果表明,携带mCherry基因的工程菌在37℃孵育后未产生任何荧光信号,而在45℃孵育后可以观察到强烈的红色荧光信号,表明热诱导可以解除TcI的抑制启动mCherry基因的表达。将热诱导时间从5 min延长到25 min,可见基因表达的荧光信号强度逐渐增加。接着研究团队对超声参数进行了优化,结果表明在4.93 MPa声压下,超声3 s 间隔5 s的辐照参数可以将靶区温度维持在45℃。经优化后超声参数进行辐照细菌后,可见细菌表达荧光信号强度随时间逐渐增加。鉴于超声具有高的组织穿透性,研究团队将装有细菌的EP管插入琼脂仿体,在优化超声参数下顺利获得辐照仿体中的细菌,可观察到荧光信号只出现在接受超声照射的样品位置,由此证明超声可调控深部组织样品中细菌的基因表达(图1)。 

    1. 超声响应性工程化细菌的制备与声控基因表达验证 

      研究团队顺利获得将IFN-γ替换mCherry基因制备取得了携载IFN-γ温控基因表达线路的工程化细菌,测试了该工程化细菌在超声辐照下的IFN-γ 表达及其生物学效应,发现水浴45℃与超声辐照均能诱导工程化细菌表达IFN-γ。接着,研究团队将经超声诱导后的细菌培养基(含分泌肽的IFN-γ可分泌出细菌)与肿瘤细胞共孵育,发现可明显抑制肿瘤细胞活性。而将经超声诱导后的细菌培养基(含IFN-γ)与巨噬细胞共孵育,结果显示M1型巨噬细胞占比明显增加,表明超声诱导工程化细菌表达产生的IFN-γ具有肿瘤杀伤活性并能诱导M1型巨噬细胞极化(图2)。 


    2. 超声诱导细菌表达IFN-γ的肿瘤细胞杀伤活性及其诱导M1型巨噬细胞极化 

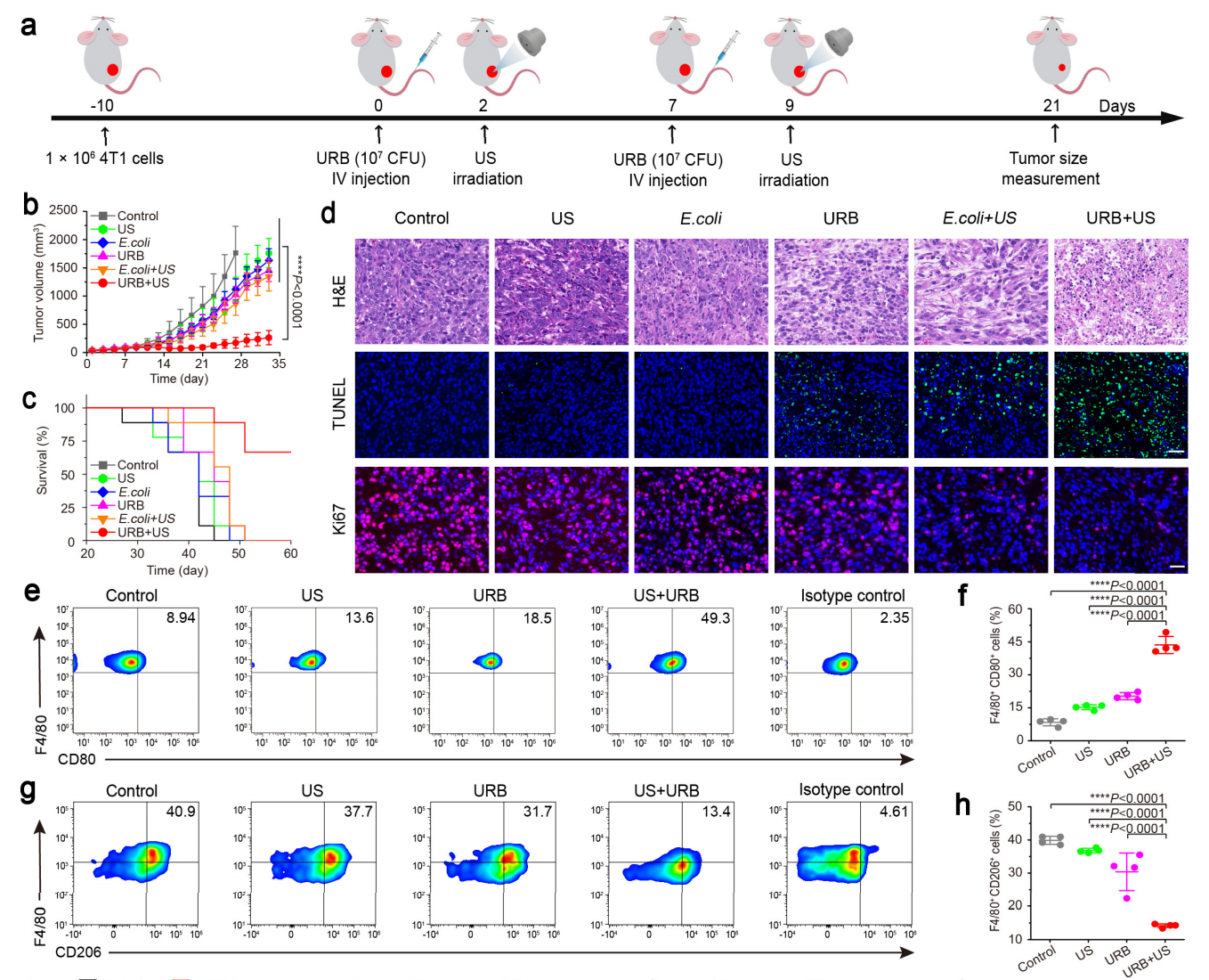
      接着研究团队利用该方法应用到乳腺癌荷瘤小鼠的免疫治疗,顺利获得尾静脉注射工程化菌,待工程化细菌迁移到肿瘤区域后,采用超声辐照诱导细菌表达IFN-γ,随后监测肿瘤生长情况与小鼠生存时间,结果显示超声诱导工程化细菌表达IFN-γ能显著抑制小鼠乳腺癌的生长,并延长荷瘤小鼠的生存时间。同时发现肿瘤中的M1型肿瘤相关巨噬细胞占比明显升高,而M2型肿瘤相关巨噬细胞占比降低,说明顺利获得超声诱导肿瘤内细菌表达IFN-γ显著激活肿瘤微环境中的巨噬细胞,改善免疫微环境。 


    3. 超声调控细菌表达IFN-γ抑制肿瘤的生长 

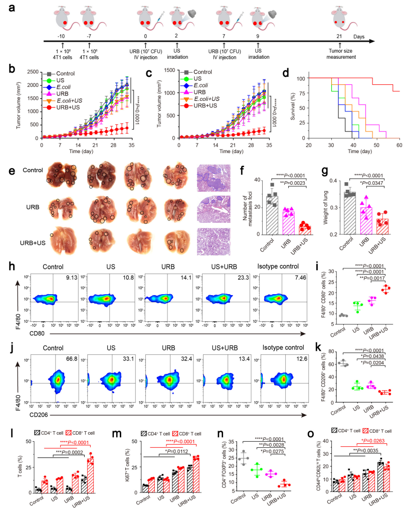
      为了进一步探讨超声调控细菌表达IFN-γ能否抑制远处肿瘤的生长,研究团队建立了乳腺癌小鼠双侧皮下瘤移植模型,顺利获得超声辐照其中一侧的肿瘤,观察辐照侧和未辐照远端肿瘤的生长和转移。结果发现,顺利获得尾静脉注射超声响应性细菌并在48小时接受超声辐照后,不仅显著抑制被超声辐照肿瘤的生长,同时还抑制了未超声辐照的远端肿瘤的生长,显著提高了荷瘤小鼠的存活率。顺利获得解剖荷瘤小鼠还观察到超声调控细菌表达IFN-γ的荷瘤小鼠肺部肿瘤转移结节显著减少,进一步机制研究发现超声调控细菌表达IFN-γ能够明显提高脾脏M1型巨噬细胞、CD4+T细胞、CD8+T细胞与记忆T细胞的占比,表明超声调控细菌表达IFN-γ能有效激活小鼠的系统性免疫(图4)。  


    4. 超声调控细菌表达IFN-γ抑制远端肿瘤的生长与转移 

      为探讨超声调控细菌表达IFN-γ能否用于深部肿瘤的治疗,研究团队建立了小鼠原位移植肝肿瘤模型。在小鼠肝脏内接种H22-Luc细胞4天后,静脉注射超声响应性细菌,两天后采用超声辐照肿瘤,借助小动物活体成像观察原位肝肿瘤的生长情况,结果显示,超声调控细菌表达IFN-γ可以有效抑制原位肝肿瘤的生长,并提高荷瘤小鼠的存活率(图5)。 


    5 超声调控细菌表达IFN-γ抑制原位肝癌的生长 

      该工作取得了国家科技部重点研发计划项目、国家自然科学基金面上项目、深圳市科创委以及深圳合成生物学创新研究院等项目的支持。 

      Yuhao Chen; Meng Du; Zhen Yuan; Zhiyi Chen; Fei Yan. Spatiotemporal control of engineered bacteria to express interferon-γ by focused ultrasound for tumor immunotherapy. Nature Communications, 2022, 13:4468.doi: http://doi.org/10.1038/s41467-022-31932-x. 


    附件下载:

    TOP