凯发k8国际

SIAT新闻网

STTT| 凯发k8国际开发超声时空可控核内基因递送新方法

来源:合成所发布时间:2023-05-10

  58日,中国科研实验室深圳先进技术研究院合成生物学研究所严飞研究员的最新成果以“Cell-cycle dependent nuclear gene delivery enhances the effects of E-cadherin against tumor invasion and metastasis为题发表于国际知名期刊Signal Transduction and Targeted Therapy。在该项工作中,研究团队开发了一种新的在体时空可控核内基因递送的方法,该方法利用生物纳泡(Gas vesicles, GVs)作为空化核用于携载质粒DNA,在细胞内吞后借助超声诱发载基因生物纳泡在胞内产生空化效应,可将质粒DNA直接递送至细胞核实现基因的转录和表达,鉴于超声具有靶向聚焦的特性以及生物纳泡天然的生物相容性能在细胞内长时间保持,由此可实现基因时空可控地核内基因递送。顺利获得以抑制肿瘤转移功能的E-cadherin基因作为例子,研究团队利用开发的胞内空化核内基因递送方法证明了可实现不同时间维度上控制基因的递送与表达,并能发挥抑制肿瘤侵袭和转移的作用。利用该方法团队比较了在不同细胞周期递送E-cadherin基因,发现在肿瘤细胞的G2/M期控制外源基因E-cadherin的核内递送与表达比在G1期和S期能更有效地抑制肿瘤侵袭和转移,进一步的分子机制研究发现Fam50a/Runx2-MMP13信号轴在这效应增强过程中发挥了重要的作用。

  该工作不仅可以有效提高外源基因的转染效率,还有望开发成一种在体时空可控控制外源基因表达的工具,具有重要的应用前景。

  中科院凯发k8国际合成所严飞研究员与浙江大学附属第一医院蒋天安主任为论文的共同通讯作者。来自浙江大学的凯发k8国际客座学生谢丽婷为论文第一作者。

图1 文章上线截图

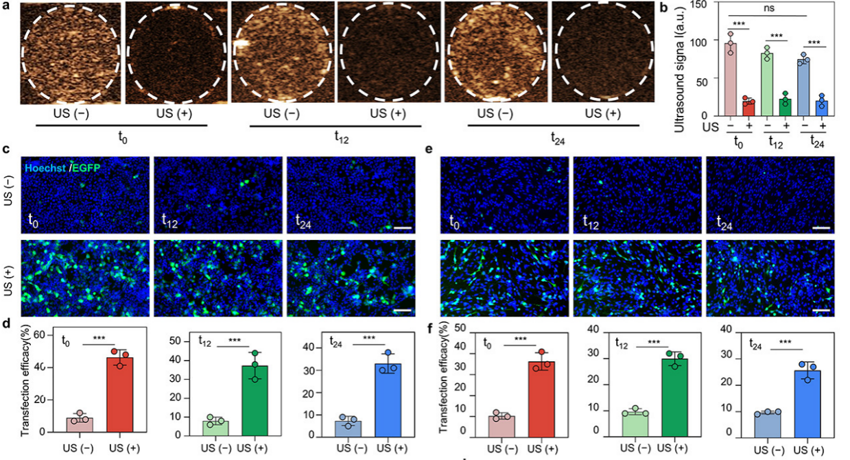
  近年来,基因治疗被认为是除手术、放化疗之外具有巨大应用潜力的新型治疗方法,超声靶向微泡爆破技术是一种新型的基因和药物递送技术,其原理是利用超声造影剂微泡作为基因的载体,借助超声局部辐照载基因微泡,诱发微泡产生周期性的收缩、膨胀乃至坍塌爆破,进而产生微流、微射流和冲击波等一系列空化效应,这些效应叠加作用于临近的细胞膜,使之产生瞬间可修复的微小孔隙(声致穿孔效应),溶液中或微泡爆破释放的质粒DNA趁机进入细胞,从而实现基因的定点递送,该方法具有靶向、定点、可视化基因递送等优势,是实现基因靶向递送颇具前景的方法之一。然而,传统基于微泡超声造影剂的超声基因递送策略仅仅能对细胞膜进行空化穿孔实现外源基因由胞外向胞内递送,而无法将质粒DNA直接递送入细胞核内,导致超声靶向基因转染的效率普遍较低。针对这一问题,严飞研究员团队提出了基于生物纳泡的胞内空化核内基因递送新方法,利用生物纳泡粒径小的特点,顺利获得PEI表面修饰携载质粒DNA后将其与细胞孵育进入到细胞质,再借助超声辐照使其在细胞内产生空化效应,瞬时穿孔核膜直接将基因递送入核内,有效提高了基因的转染效率(流式检测可达47%)。此外,利用生物纳泡天然的相容性,且能在细胞内稳定存在,由此可在不同时间点施加超声控制基因的核内递送与表达,成功实现了外源基因在体时空可控的基因表达。

图2 超声可视化胞内空化递送EGFP基因在时间维度上控制外源基因的表达

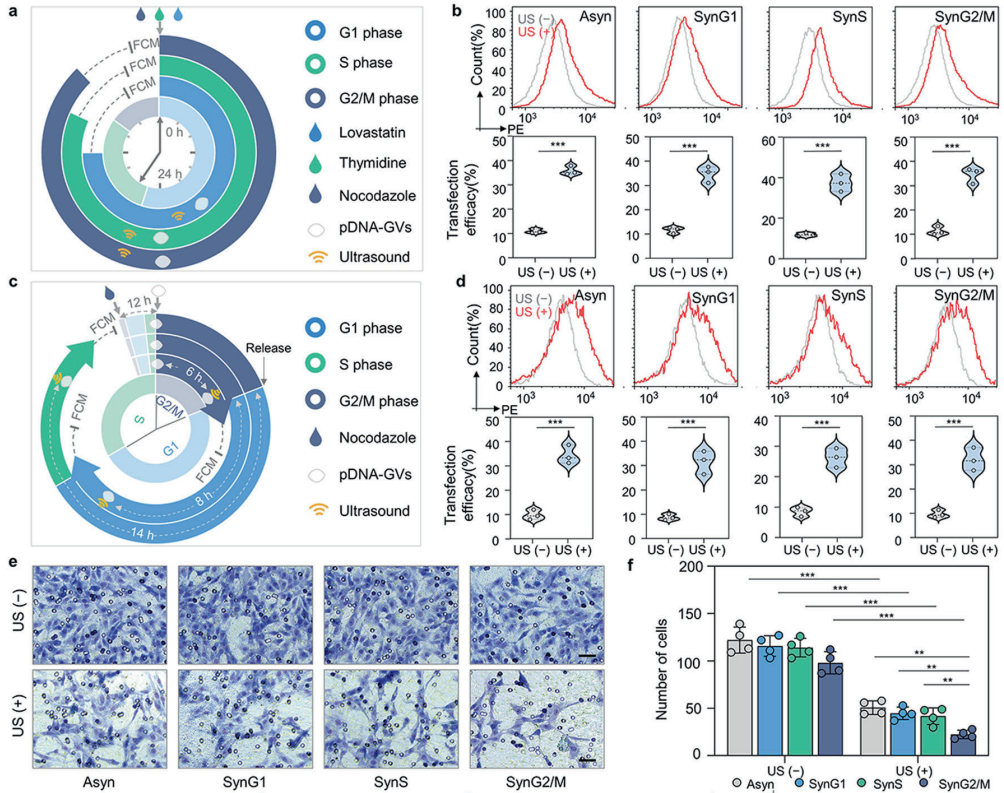
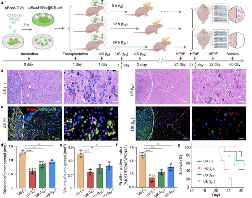
  研究团队利用该系统递送具有抑制肿瘤转移功能的E-cadherin基因,发现在C6脑胶质瘤细胞内吞载E-cadherin的纳泡后,移植到老鼠大脑分别等待0 h (t0),12 h (t12)或24 h (t24)进行超声辐照诱导生物纳泡胞内空化进行基因的核内递送,均能有效抑制肿瘤细胞的迁移,并能延长荷瘤鼠的生存期。为了探索超声胞内空化核内基因递送在细胞周期内的应用,研究团队建立了两种不同的细胞周期运行模式,分别将肿瘤细胞同步化停留在不同细胞周期后进行超声基因转染和同步化细胞撤掉细胞周期阻滞剂进入到不同细胞周期后接受超声基因转染(肿瘤细胞先行内吞载基因纳泡)。实验结果证实开发的核内基因递送方法在两种细胞周期运行模式中的G1期、S期和G2/M期均具有相似的基因转染效率,但在抑制肿瘤细胞侵袭和转移的功能上却有所不同,表现为在G2/M期行超声核内基因递送比G1期和S期具有更好的抗肿瘤侵袭和转移的效果。

图3 超声胞内空化在不同时间递送E-cadherin有效抑制脑胶质瘤细胞的迁移

图4 超声胞内空化在不同细胞周期递送EGFP的转染效率以及递送E-cadherin的肿瘤迁移抑制效果

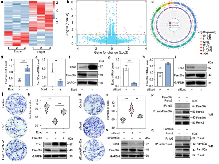
  为了进一步挖掘超声胞内空化递送E-cadherin在G2/M期具有更好抑制肿瘤转移的机制,研究团队顺利获得转录组测序、qPCR、WB和CO-IP等分子实验,发现在肿瘤细胞G2/M期过表达E-cadherin会导致Fam50a基因的下调,进而减少Fam50a/Runx2的相互作用及其转录激活功能,最终导致MMP13的下调,揭示了超声胞内空化核内递送E-cadherin基因在细胞周期G2/M期发挥更好抑制肿瘤转移的机制。

图5 E-cadherin在G2/M期的过表达更有效地抑制了Fam50a/Runx2-MMP13信号传导

  该工作取得了国家科技部重点研发计划项目、国家自然科学基金面上项目、中科院先导B项目以及深圳市科创委和深圳合成生物学创新研究院等项目的支持。

  Liting Xie, Jieqiong Wang, Liming Song, Tianan Jiang and Fei Yan. Cell-cycle dependent nuclear gene delivery enhances the effects of E-cadherin against tumor invasion and metastasis. Signal Transduction and Targeted Therapy, 2023; 8(1):182. doi: 10.1038/s41392-023-01398-4. 


附件下载:

TOP