凯发k8国际

SIAT新闻网

Nature Communications | 凯发k8国际李光林/唐为研究团队等提出原位释氢调控衰老微环境促老龄骨修复的策略

来源:集成所发布时间:2023-12-01

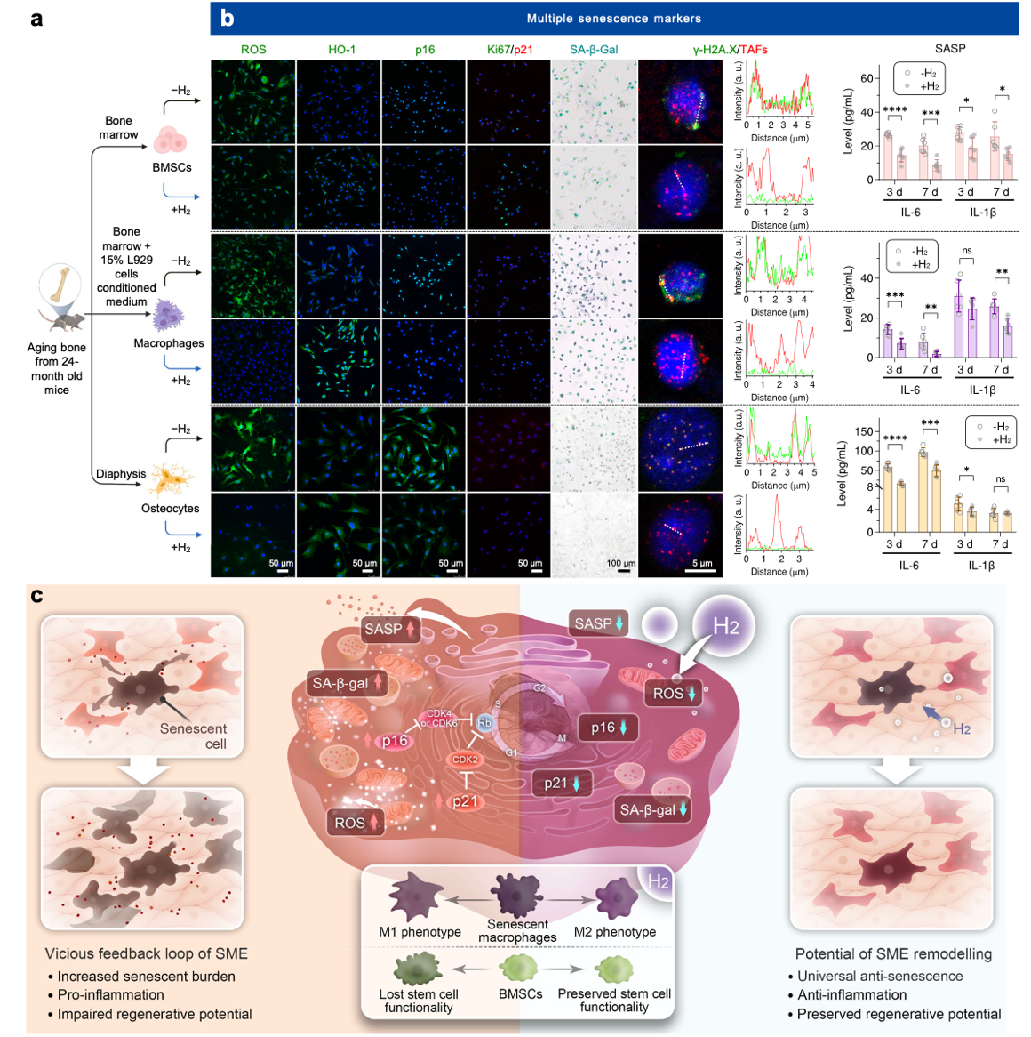
  近年来,人口老龄化日益加剧,老龄化不仅直接导致了对组织修复材料和制品的巨大需求。值得关注的是,老龄患者的组织损伤伴有衰老相关变化,衰老细胞发生DNA损伤、线粒体功能障碍、过度氧化应激反应等现象,且大量表达衰老相关分泌因子(Senescence-Associated Secretory Phenotype,SASP),如炎症因子、趋化因子、基质降解蛋白酶等,严重制约组织再生修复效果。尽管一系列抗衰老药物被报道,但均具有半衰期短、系统性毒副作用、有效性不足(不同细胞对药物的敏感程度不一)等问题。现在国内外缺乏针对改善衰老微环境的组织修复材料。 

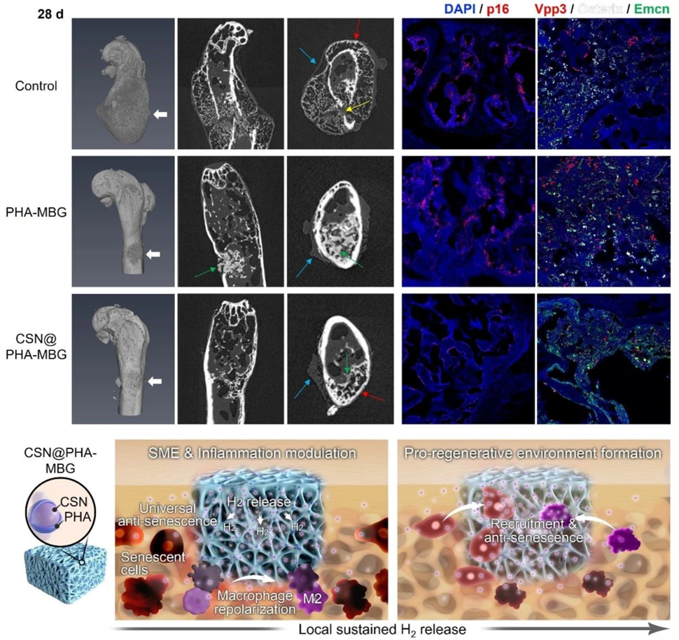
  近期,集成所神经工程中心李光林/唐为研究团队联合上海交通大学氢科学中心何前军教授、华东理工大学刘昌胜院士Nature Communications发表Local H2 release remodels senescence microenvironment for improved repair of injured bone 文章,共同提出了原位长效释氢阻止衰老进程、重塑老龄组织修复能效的策略,并系统探究了氢分子对于老龄骨组织中三类关键细胞(干细胞、巨噬细胞、骨细胞)衰老行为的影响。研究发现,氢分子具有广谱抗衰老效应,并展现出明显的SASP抑制效应(senomorphics)和一定程度的衰老细胞清除效应(senolytics)。基于此,团队设计、开发了一种具有高产氢率(911 mL/g)、良好生物相容性的硅化钙纳米材料(CaSi2,CSN),采用静电电喷策略以可降解聚合物聚羟基脂肪酸酯(Polyhydroxyalkanoate,PHA)为载体,将CSN与PHA电喷于介孔活性玻璃(Mesoporous Bioactive Glass,MBG)支架上,实现了体内原位超1周释氢,且较传统注射等量富氢水释氢量高46000倍。体内原位释氢显著性减缓了修复过程中多细胞衰老进程,介导衰老巨噬细胞抑炎极化和干细胞活性与功能维持,促进老龄骨缺损衰老与炎症叠加的病理微环境向促再生方向转化,有效实现24月龄老龄小鼠临界股骨缺损修复。 

  中国科研实验室深圳先进技术研究院、上海交通大学与华东理工大学为该论文共同通讯单位。中国科研实验室深圳先进技术研究院为论文第一完成单位。该工作也得到了中国科研实验室人机智能协同系统重点实验室、国家自然科学基金基础科学中心项目、广东省自然科学基金、深圳市科创委基础研究项目、中国科研实验室青年创新促进会、博士后创新人才支持计划和上海交通大学氢科学中心等的资助。 

 

 图1:氢分子对老龄骨组织中干细胞、巨噬细胞和骨细胞均具有显著抗衰老效应 

   

图2:原位释氢支架CSN@PHA-MBG有效实现了24月龄老龄鼠临界骨缺损修复 

 

论文链接 


附件下载:

TOP