凯发k8国际

    SIAT新闻网

    PNAS︱揭示腹侧海马与前额叶皮层在社交信息处理中的差异性神经机制

    来源:脑所发布时间:2025-12-12

    在复杂社交互动中,大脑对社交个体的神经编码和有效区分,对社交进程至关重要。这种区分不同社交个体的能力,使群居动物能够在合作或竞争的社交场景中做出正确反应,例如准确识别交配对象,或辨别潜在威胁性外来个体。腹侧海马(ventral hippocampus, vHPC)和前额叶皮层(medial prefrontal cortex, mPFC)作为社交行为调控的关键脑区,虽已被证实均参与社交信息的处理,然而二者是否采用不同的神经编码策略,以实现社交个体的身份识别,现在仍不明确。

    12月10日,中国科研实验室深圳先进技术研究院脑认知与脑疾病研究所/深港脑科学创新研究院詹阳研究员团队在《美国国家科学院院刊》(PNAS)杂志上发表了题为"Distinct neural dynamics in the ventral hippocampus and medial prefrontal cortex during social information processing"的研究论文。该研究整合在体多通道电生理记录、信息论方法与神经解码分析等多种技术手段,揭示了vHPC与mPFC在社交信息处理中具有不同的神经振荡特性与群体编码机制,并进一步提示mPFC在社交信息表征中具有更强的编码能力。

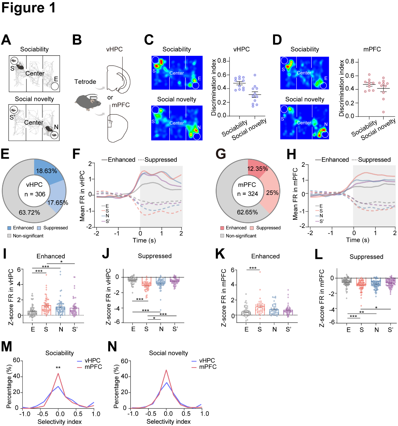
    研究中,团队记录了自由活动小鼠在三箱社交互动范式中vHPC与mPFC中的神经元放电活动(spike)和局部场电位(local field potential, LFP)。单神经元放电频率分析与群体解码结果显示,尽管在vHPC与mPFC中均存在对不同社交刺激表现出增强或抑制反应的神经元响应群体,但两个脑区的神经元响应比例是有差异的,且mPFC神经元表现出更广泛的选择性。研究还进一步分析了兴奋性和抑制性神经元对不同社交刺激的反应模式。

    为量化神经群体对社交刺激的信息编码能力,研究团队采用了香农信息熵分析。结果发现,mPFC所编码的信息量显著优于vHPC。基于机器学习的分类解码分析进一步表明,随着纳入分析的神经元数量增加,mPFC的解码准确率始终高于vHPC。信息熵与贝叶斯解码分析共同证实,mPFC在表征不同社交个体时具备更高的信息含量与解码准确性。

    该研究顺利获得有线与无线双记录系统,明确揭示了vHPC和mPFC在社交互动中表现出频段特异的神经振荡差异:vHPC主要表现为低频伽马(low gamma, 30-60 Hz)增强;而mPFC则在高频伽马(high gamma, 60-120 Hz)活动更为显著。这两个脑区还表现出明显差异的相位-振幅耦合模式,表明两个脑区在振荡机制上存在差异,提示二者在信息处理中可能采用不同的计算策略。

    此外,研究还发现,将spike与LFP的特征相结合,能进一步提升对社交刺激的解码准确率。典型相关分析(canonical correlation analysis, CCA)显示,mPFC中high gamma与神经群体动态的相关性最强。进而,基于单试次的贝叶斯解码显示,mPFC具有更为清晰且稳定的社交信息表征。最后,基于信号-噪声夹角的表征几何学分析表明,mPFC神经群体表征的信噪夹角更大,说明其结构更有利于信息的读取与判别。

    综上所述,本研究揭示了vHPC与mPFC在社交信息处理中具有互补性功能分工机制:vHPC可能负责初步的社交线索检测与社交记忆编码;mPFC则作为高级整合中枢,具有更强的社交个体辨别与社交信息表征能力。该发现不仅深化了对“社交脑”脑区功能的理解,也为自闭症、精神分裂症等社交功能障碍疾病的机制研究与干预策略开发给予了新的理论框架。

    博士生汪鑫年是本项工作的第一作者,詹阳研究员是本项工作的独立通讯作者。詹阳团队长期致力于运用交叉学科方法解析大脑信息处理机制,探索神经疾病病理机制,以及社交行为与神经环路的机制研究。该项目受到国家自然科学基金委、深圳市科创委等资助。


    图1 社交过程中,vHPC和mPFC的神经元差异化响应

    图2 与vHPC相比,mPFC的社交编码能力更强

    图3 spike-LFP协同解码提高了对社交刺激的解码准确率

    原文链接:http://www.pnas.org/doi/10.1073/pnas.2516279122



    附件下载:

    TOP